s
sachinbhasin11
Recent News
View all
<P>As mobile-enabled technology continues to rise, more users are embracing mobile apps that offer native features for on-the-go use.</P>
<P>A common concern when implementing the Now mobile app fr...
ServiceNow Mobile app based authentication options
New article articles in ServiceNow Community
·
over 1 year
www.servicenow.com
cache
Continuing with our series of options to consider before customizing , In this article we will talk about the modification of Out of the box Business Rules
Please refer to the previous article her...
Options to consider before customizing - Business Rules
Import
·
over 1 year
www.servicenow.com
cache
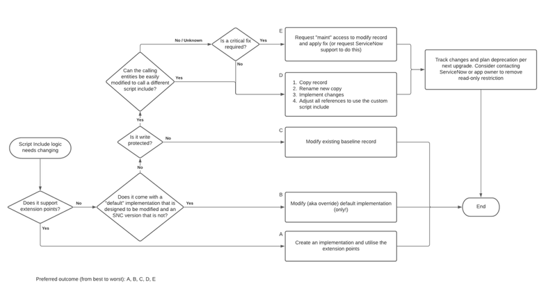
Hello guys ,
As we all know sometimes during our ServiceNow implementations we are asked to customize a particular feature which is part of the baseline product. Now this can be tricky given it ca...
Options to consider before customizing - Script Includes
Import
·
over 1 year
www.servicenow.com
cache
Hello guys ,
As we all know sometimes during our ServiceNow implementations we are asked to customize a particular feature which is part of the baseline product. Now this can be tricky given it ca...
Options to consider before customizing - Script Includes
Import
·
over 1 year
www.servicenow.com
cache
This article would be quite helpful for folks in an Architect role, or somebody who is tasked to prepare a Solution Architecture document for their customers / implementation.
Background
Often...
Recommended format Solution Design Format for your Implementation
Import
·
almost 2 years
www.servicenow.com
cache