ServiceNow News
48981 items
![Pre-Launch Asset [Community Blog Banner]_1100 x 244.png](https://www.servicenow.com/community/image/serverpage/image-id/468569i62B7D982978B6A1F/image-size/large/is-moderation-mode/true?v=v2&px=99...
The CIO playbook for leading the Agentic AI race with the ServiceNow AI Platform Zurich release
New article articles in ServiceNow Community
·
5 months
www.servicenow.com
cache
![Pre-Launch Asset [Community Blog Banner]_1100 x 244.png](https://www.servicenow.com/community/image/serverpage/image-id/468583i0D33F283A02CB859/image-size/large/is-moderation-mode/true?v=v2&px=99...
Legacy CRM is Causing a Relationship Meltdown. That Ends Now with the Zurich Release
New article articles in ServiceNow Community
·
5 months
www.servicenow.com
cache
A critical aspect of ACC's functionality, particularly in complex enterprise environments, is its ability to communicate effectively within diverse network configurations, including those utilizing...
Agent Client Collector (ACC-F) : Enhancing Network Proxy Support with PAC Files
New article articles in ServiceNow Community
·
5 months
www.servicenow.com
cache
Data is the Master – Govern It or It Governs You
This week’s learning journey really drove home a powerful truth: data is the lifeline of ServiceNow, but without governance, it can easily beco...
CTA Series - The Journey from Code to Strategy (Part 6) - Data is the Master
New article articles in ServiceNow Community
·
5 months
www.servicenow.com
cache
Dispatcher Workspace | Add multiple time zones in Dispatcher Workspace schedule
ServiceNow Documentation
·
5 months
Workflow Data Fabric | Set up triggers for the Jira spoke
ServiceNow Documentation
·
5 months
Contract Management Pro | Configure an e-signature provider
ServiceNow Documentation
·
5 months
Contract Management Pro | Configure field mapping for parent-child contract linking
ServiceNow Documentation
·
5 months
Contract Management Pro | Configure an external storage system
ServiceNow Documentation
·
5 months
Sales and Order Management | Set up business objects for Lead-to-Cash Process Management
ServiceNow Documentation
·
5 months
Customer Service Management | Add and configure the Portal Banner widget
ServiceNow Documentation
·
5 months
DevOps Change Workspace | Create a tool integration
ServiceNow Documentation
·
5 months
Contract Management Pro | Configure the Microsoft Word add-in for ServiceNow Contracts on MacOS
ServiceNow Documentation
·
5 months
Lion brews a great people experience on the ServiceNow AI Platform
ServiceNow
·
5 months
Innovation vs Transformation: What’s the Difference?
ServiceNow Community
·
5 months
Innovation vs Transformation: What’s the Difference?
ServiceNow Community
·
5 months
What’s the real difference between innovation and transformation—and why do so many leaders get it wrong? 🤔
In this episode, Kat and Pete break it down with simple analogies (including The Wizard ...
Innovation vs Transformation: What’s the Difference? - The Change Agents Podcast
ServiceNow Podcasts
·
5 months
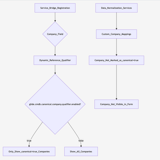
The Hidden Impact of Data Normalization on Service Bridge Registration
Missing Company Names in Service Bridge Registration? The Canonical Flag Could Be Your Culprit
Troubleshooting Service Bridge Company Selection Issues: A Deep Dive
New article articles in ServiceNow Community
·
5 months
www.servicenow.com
cache
A common problem we hear from ServiceNow customers is that it's hard to know what you're actually entitled to after you've signed the dotted line on your contract. Even more confusing is trying to ...
What is the Impact Capabilities Map?
New article articles in ServiceNow Community
·
5 months
www.servicenow.com
cache
Implementing a new product can be hard. It's one of the most common challenges that we hear about from our customers - you're not alone!
To help you set yourself up for a successful ServiceNow imp...
What is the Impact Product Adoption Roadmap?
New article articles in ServiceNow Community
·
5 months
www.servicenow.com
cache
We have just a few spots remaining in the San Francisco SNUG next Monday, September 15th. A wait list has been set up, and we’ll release as many seats as possible. It’s going to be a great SNUG, ho...
The Agenda for San Francisco SNUG - Monday, Sept 15
New article articles in ServiceNow Community
·
5 months
www.servicenow.com
cache
Stablecoins aren’t just for crypto traders anymore—they’re becoming a serious tool for enterprises. With regulatory clarity now in place, the potential to cut costs, move money in seconds, and expa...
Stablecoins: Why Enterprises Should Pay Attention
New article articles in ServiceNow Community
·
5 months
www.servicenow.com
cache
In the Yokohama Patch 6/Zurich Patch 1 release, ServiceNow has released new security improvements to control access and visibility of your AI Agents and Now Assist skills.
AI Agents
Role-based a...
Latest access control enhancements for AI Agents and Skill Kit
New article articles in ServiceNow Community
·
5 months
www.servicenow.com
cache