ServiceNow News
48967 items
Tech Talk: Reimagining Public Service: How AI-Powered CRM Transforms State & Local Government
ServiceNow Community
·
5 months
Now that you have tested your app and are ready for production, let's review the process to add a paid app to your contract. This article shows you how, as well as helps with some terminology for a...
How to move a ServiceNow Store paid app to production
New article articles in ServiceNow Community
·
5 months
www.servicenow.com
cache
Kubernetes Discovery with ServiceNow - Complete Setup Guide
Watch the Full Video Tutorial Soon!
This article accompanies the NowDivas video tutorial on Kubernetes Discovery and will be uploaded...
Kubernetes Discovery with ServiceNow - Complete Setup Guide!
New article articles in ServiceNow Community
·
5 months
www.servicenow.com
cache
Let’s talk about something that doesn’t always get enough attention in technical circles—Organizational Change Management (OCM). If you’re a Solution Architect working on a ServiceNow implementatio...
The Role of an Architect in OCM: Supporting Change Without Owning It
New article articles in ServiceNow Community
·
5 months
www.servicenow.com
cache
Qual o impacto de 8 anos dedicados à comunidade ServiceNow?
somar e o resultado é impressionante! Minha jornada, iniciada em 2017, já soma mais de 100 artigos e blogs e +275 vídeos e podcasts cria...
Summary Artigos/Posts publicados nas redes Setembro 2025
New article articles in ServiceNow Community
·
5 months
www.servicenow.com
cache
How to Check Which Plugins Have Been Activated in Your Instance?
How to Check Which Plugins Have Been Activated in Your Instance?
New article articles in ServiceNow Community
·
5 months
www.servicenow.com
cache
One of the interesting challenges that often comes up during ServiceNow implementations is how to track Approval SLAs — especially when you have multiple levels of approvals (User, Line Manager, Gr...
Approval SLAs in ServiceNow
New article articles in ServiceNow Community
·
5 months
www.servicenow.com
cache
In this article, I’ll walk you through a step-by-step process to successfully contribute to a Hacktoberfest Level 1 Code Snippet project. 🧩
All you need is:
A GitHub account
Some creative ideas...
Step-by-Step Guide to Contributing to Hacktoberfest Level 1 Code Snippets
New article articles in ServiceNow Community
·
5 months
www.servicenow.com
cache
Struggling with debugging or optimizing flows in ServiceNow? This Platform Academy session is packed with insights to help you make the most of the Flow Engine and Flow Debugger.
Hosted by Sharon ...
Platform Academy Ask the Experts: Flow Performance and Debugging
New article articles in ServiceNow Community
·
5 months
www.servicenow.com
cache
Having data alone is not enough—it's true value comes from turning it into actionable insights that fuel smarter decisions and better...
Why Making Data Meaningful Matters for CXOs
REDE Consulting
·
5 months
www.rede-consulting.com
cache
[Articles, Blogs, Videos, Podcasts, Share projects - Experiences from the field](https://community.servicenow.com/community?id=community%5Fblog&sys%5Fid=14e51965db2200d013b5fb24399619fb)
Hi there,...
Zurich's new run types for scheduled jobs
New article articles in ServiceNow Community
·
5 months
www.servicenow.com
cache
🎓 New Learning Unlocked! 🚀
Excited to share that I’ve completed another milestone in my learning journey.
Every new skill adds value, sharpens perspective, and opens doors to bigger opportunities...
Account Lifecycle Event Delivery Accreditation
Stories by Prashant Kumar LearnIT on Medium
·
5 months
medium.com
cache
If you’ve ever built or reviewed a solution architecture diagram for a ServiceNow implementation, you know it’s more than just boxes and arrows. It’s a visual story—a snapshot of how the proposed s...
Solution Architecture Diagram
New article articles in ServiceNow Community
·
5 months
www.servicenow.com
cache

Playbooks are one of my favorite features of the Ser...
Increase resolution notes quality with custom Now Assist Skills in Playbooks
New article articles in ServiceNow Community
·
5 months
www.servicenow.com
cache
User Criteria for Taxonomy Topics in Employee Center
New: User Criteria for Taxonomy Topics in Employee Center
New article articles in ServiceNow Community
·
5 months
www.servicenow.com
cache
Task Plan Templates are one of the most impactful features for streamlining case management in ServiceNow. As discussed in the below video, these templates allow process owners to predefine sets of...
🚀 Automating Task Plan Templates in ServiceNow: A Game-Changer for FS Case Management
New article articles in ServiceNow Community
·
5 months
www.servicenow.com
cache
🚨 URGENT: Post-Zurich Upgrade Alert for Platform Owners! 🚨
Did your admins lose the ability to write scripts after the upgrade to ServiceNow Zurich? You’re not alone.
The admin role no longer au...
Why Your Admins Can't Script Post-Zurich Upgrade: Mastering ServiceNow Scripting Governance
New article articles in ServiceNow Community
·
5 months
www.servicenow.com
cache
In many organizations, the standard ServiceNow approval model works well — an approver reviews a request and either approves or rejects it.
But in real-world scenarios, especially for service req...
Endorsement/Custom Approvals for Service Requests in ServiceNow
New article articles in ServiceNow Community
·
5 months
www.servicenow.com
cache
One of the most overlooked aspects of Incident Management is how efficiently tickets get routed to the right support team. It sounds simple — assign to the correct group — but when you’re running a...
Incident Routing Across Support Tiers Using ServiceNow and CSDM Principles
New article articles in ServiceNow Community
·
5 months
www.servicenow.com
cache
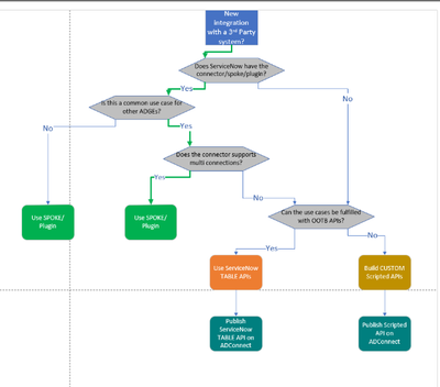
One of the questions or trivia that comes up in almost every ServiceNow implemenration is:
“Should we build this integration directly in ServiceNow or pass it through the enterprise integration l...
Deciding Between Direct Integrations/Plugins and the Enterprise Bus in ServiceNow
New article articles in ServiceNow Community
·
5 months
www.servicenow.com
cache
CSDM is ServiceNow’s standardized, best-practice framework for organizing and relating service-related data within the ServiceNow platform. It provides a common language and structure for defining ...
Applying Common Service Data Model (CSDM) in Customer Service Management (CSM)
New article articles in ServiceNow Community
·
5 months
www.servicenow.com
cache

I recommend bookmarking this article ...
Video
Operational Technology Management || Knowledge & Troubleshooting Resources
New article articles in ServiceNow Community
·
5 months
www.servicenow.com
cache
Hello ITOM Admins and Developers,
Working in IT Operations often means juggling discovery, CMDB, and integrations while keeping discovery patterns, MID Servers, and data consistency under control....
🚀 ITOM Tips & Tricks – Series 1
New article articles in ServiceNow Community
·
5 months
www.servicenow.com
cache